体育学院创新创业项目在第七届中国国际“互联网+”大学生创新创业大赛36365线路检测登录入口初赛中获得金奖
时间:2021-06-28 编辑:tyxy 点击:
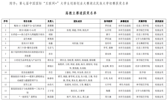
(通讯员 肖哲)2021年6月26日,第七届中国国际“互联网+”大学生创新创业大赛36365线路检测登录入口初赛在修远楼5B203、5B204和5B205录播教室成功举行。我院万利和朱欢两位老师指导的研究生创意项目《燃烧我的卡路里——肥胖人群精准运动减肥与健康管理平台》获得校赛金奖。据悉,本次比赛共有590个项目参加报名,经过各学院推荐,学校评审,确定最后70个项目参与校赛现场路演。

图1 路演现场

根据“互联网+”大学生创新创业大赛规则,只有获得金奖的项目才有资格参与省赛,后期该项目会根据现场专家的评审意见继续雕琢,争取在省赛中取得好的成绩。
近年来,体育学院高度重视大学生创新创业工作的开展,并开创了体育学院“以研促创”大学生创新创业发展模式。该奖项是继我院在湖北省体育产业创新创业大赛后的又一项重要突破。未来,体育学院将继续大力推动大学生创新创业工作向前发展,争取获得更高级别的奖项。


