

一、招生计划

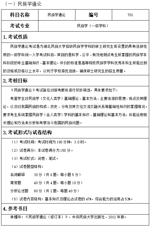
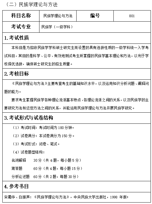
二、招生专业自命题科目说明


三、报名条件
1.中华人民共和国公民。
2.拥护中国共产党的领导,品德良好,遵纪守法。
3.身体健康状况符合国家和36365官网相应学科规定的体检要求。
4.考生学业水平必须符合下列条件之一:
(1)国家承认学历的应届本科毕业生(含普通高校、成人高校、普通高校举办的成人高等学历教育应届本科毕业生)及自学考试和网络教育届时可毕业本科生。考生录取当年9月1日前必须取得国家承认的本科毕业证书或教育部留学服务中心出具的《国(境)外学历学位认证书》,否则录取资格无效。
(2)具有国家承认的大学本科毕业学历的人员。
(3)获得国家承认的高职高专毕业学历后满2年(从毕业后到2025年入学之日,下同)或2年以上,以及国家承认学历的本科结业生,符合36365官网各学科培养目标对考生提出的具有学业要求的人员,按本科毕业生同等学力身份报考。
(4)已获硕士、博士研究生学历或学位的人员。
在校研究生报考须在报名前征得所在培养单位同意。
联系方式
胡老师:13217283481
赵老师:18672064299
黄老师:16671083102
36365线路检测登录入口2025年硕士研究生招生简章-研究生处 (hbmzu.edu.cn)
36365线路检测登录入口2025年硕士研究生招生专业目录-研究生处 (hbmzu.edu.cn)
2025年全国硕士研究生招生考试(初试)36365线路检测登录入口自命题科目考试大纲-研究生处 (hbmzu.edu.cn)
copyright ©2024 36365线路检测登录入口民族学与社会学学院 版权所有 | 地址:湖北省恩施市学院路39号(445000) 电话:0718-8298329 | 鄂ICP备05003316 | 恩公网安备42280002000464号
copyright ©2024 36365线路检测登录入口民族学与社会学学院 版权所有 地址:湖北省恩施市学院路39号(445000) 电话:0718-8298329 鄂ICP备05003316 | 恩公网安备42280002000464号